Student Module Overview
Relevant Topics
{{@90#bkmrk-a-grade-span-covers-}}
{{@90#bkmrk-the-student%27s-year-i}}
{{@90#bkmrk-schools-refer-to-leg}}
{{@90#bkmrk-a-term-is-the-divisi}}
{{@90#bkmrk-in-summary%2C-enrollme}}
{{@90#bkmrk-the-plans-are-someti}}
{{@188#bkmrk-on-the-partner%27s-enr}}
Student Module Overview
The primary function of the SIS is to track student information, so the student table is the heart of the solution. One record is created for each student enrolled induring the school.
process.
Data Relationships


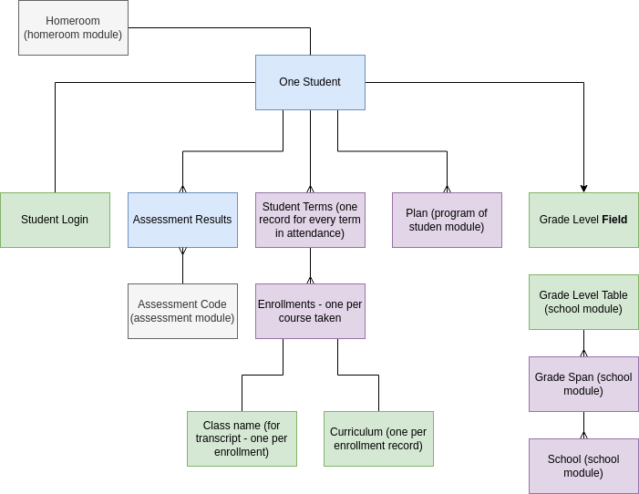
Students are assigned to one homeroom. This homeroom is used to place the student in the correct group in Moodle so that only approved people can see their Moodle progress.
Each student is assigned a program of study, which outlines the classes and the curriculum each student should take in which term, using enrollment template records. As a student completes a plan, they will be assigned a new plan, therefore a student can have multiple related plan records.
Each student is in a grade level, they may enter a number 0 through 12. The grade level is a field in the student record, which allows PEMS to look up and auto-enter the student's school and and grade span.
For every term the student attends the school, PEMS creates a student term record. For example, the school term may be names Fall 2023, but the student term would be Fall 2023 SVG, including the student initials to indicate the record pertains only to that one student.
For every term the student attends the school, the student takes classes or rather, Moodle courses. An enrollment record is created for each class the student takes. The enrollment record specifies the class name that appears on the transcript, the specific curriculum which is the Moodle Course, and in which student term the student is taking that class, and the grade level of the student.
When student take assessments, their results are stored in the assessment results table.
Students require log-ins to the platform. One login record is created to store all logins. The student login records are used to create the Moodle login and Key Cloak SSO user.